Cueing Group Analysis Winter 2019

Setup

# Standard Pythonic imports
import os,sys,glob,numpy as np, pandas as pd
import scipy
from collections import OrderedDict
import warnings
warnings.filterwarnings('ignore')
from matplotlib import pyplot as plt
import matplotlib.patches as patches

# MNE functions
from mne import Epochs, find_events, concatenate_raws
from mne.time_frequency import tfr_morlet

# EEG-Noteooks functions
from eegnb.analysis.utils import load_data,plot_conditions
from eegnb.datasets import fetch_dataset

# sphinx_gallery_thumbnail_number = 1

Load the data

eegnb_data_path = os.path.join(os.path.expanduser('~/'),'.eegnb', 'data')
cueing_data_path = os.path.join(eegnb_data_path, 'visual-cueing', 'kylemathlab_dev')

# If dataset hasn't been downloaded yet, download it
if not os.path.isdir(cueing_data_path):
      fetch_dataset(data_dir=eegnb_data_path, experiment='visual-cueing', site='kylemathlab_dev')

Put the data into MNE Epochs

Fall 2018 subs = [101, 102, 103, 104, 105, 106, 108, 109, 110, 111, 112,

202, 203, 204, 205, 207, 208, 209, 210, 211, 301, 302, 303, 304, 305, 306, 307, 308, 309]

Winter 2019

subs = [1101, 1102, 1103, 1104, 1105, 1106, 1108, 1109, 1110,
        1202, 1203, 1205, 1206, 1209, 1210, 1211, 1215,
        1301, 1302, 1313,
        1401, 1402, 1403, 1404, 1405,  1408, 1410, 1411, 1412, 1413, 1413, 1414, 1415, 1416]
#
# Both
# subs = [101, 102, 103, 104, 105, 106, 108, 109, 110, 111, 112,
#         202, 203, 204, 205, 207, 208, 209, 210, 211,
#         301, 302, 303, 304, 305, 306, 307, 308, 309,
#         1101, 1102, 1103, 1104, 1105, 1106, 1108, 1109, 1110,
#         1202, 1203, 1205, 1206, 1209, 1210, 1211, 1215,
#         1301, 1302, 1313,
#         1401, 1402, 1403, 1404, 1405,  1408, 1410, 1411, 1412, 1413, 1413, 1414, 1415, 1416]
#
#
# placeholders to add to for each subject
diff_out = []
Ipsi_out = []
Contra_out = []
Ipsi_spectra_out = []
Contra_spectra_out = []
diff_spectra_out = []
ERSP_diff_out = []
ERSP_Ipsi_out = []
ERSP_Contra_out = []

frequencies =  np.linspace(6, 30, 100, endpoint=True)
wave_cycles = 6

# time frequency window for analysis
f_low = 7 # Hz
f_high = 10
f_diff = f_high-f_low

t_low = 0 # s
t_high = 1
t_diff = t_high-t_low

bad_subs= [6, 7, 13, 26]
really_bad_subs = [11, 12, 19]
sub_count = 0



for sub in subs:
    print(sub)

    sub_count += 1


    if (sub_count in really_bad_subs):
        rej_thresh_uV = 90
    elif (sub_count in bad_subs):
        rej_thresh_uV = 90
    else:
        rej_thresh_uV = 90

    rej_thresh = rej_thresh_uV*1e-6


    # Load both sessions
    raw = load_data(sub,1, # subject, session
                    experiment='visual-cueing',site='kylemathlab_dev',device_name='muse2016',
                    data_dir = eegnb_data_path)

    raw.append(
          load_data(sub,2, # subject, session
                    experiment='visual-cueing', site='kylemathlab_dev', device_name='muse2016',
                    data_dir = eegnb_data_path))


    # Filter Raw Data
    raw.filter(1,30, method='iir')

    #Select Events
    events = find_events(raw)
    event_id = {'LeftCue': 1, 'RightCue': 2}
    epochs = Epochs(raw, events=events, event_id=event_id,
                    tmin=-1, tmax=2, baseline=(-1, 0),
                    reject={'eeg':rej_thresh}, preload=True,
                    verbose=False, picks=[0, 3])
    print('Trials Remaining: ' + str(len(epochs.events)) + '.')

    # Compute morlet wavelet
    # Left Cue
    tfr, itc = tfr_morlet(epochs['LeftCue'], freqs=frequencies,
                          n_cycles=wave_cycles, return_itc=True)
    tfr = tfr.apply_baseline([-1,-.5],mode='mean')
    power_Ipsi_TP9 = tfr.data[0,:,:]
    power_Contra_TP10 = tfr.data[1,:,:]

    # Right Cue
    tfr, itc = tfr_morlet(epochs['RightCue'], freqs=frequencies,
                          n_cycles=wave_cycles, return_itc=True)
    tfr = tfr.apply_baseline([-1,-.5],mode='mean')
    power_Contra_TP9 = tfr.data[0,:,:]
    power_Ipsi_TP10 = tfr.data[1,:,:]

    # Compute averages Differences
    power_Avg_Ipsi =   (power_Ipsi_TP9+power_Ipsi_TP10)/2;
    power_Avg_Contra = (power_Contra_TP9+power_Contra_TP10)/2;
    power_Avg_Diff = power_Avg_Ipsi-power_Avg_Contra;

    #output data into array
    times = epochs.times
    Ipsi_out.append(np.mean(power_Avg_Ipsi[np.argmax(frequencies>f_low):
                                           np.argmax(frequencies>f_high)-1,
                            np.argmax(times>t_low):np.argmax(times>t_high)-1 ]
                           )
                   )
    Ipsi_spectra_out.append(np.mean(power_Avg_Ipsi[:,np.argmax(times>t_low):
                                                   np.argmax(times>t_high)-1 ],1
                                   )
                           )

    Contra_out.append(np.mean(power_Avg_Contra[np.argmax(frequencies>f_low):
                                               np.argmax(frequencies>f_high)-1,
                            np.argmax(times>t_low):np.argmax(times>t_high)-1 ]
                             )
                     )

    Contra_spectra_out.append(np.mean(power_Avg_Contra[:,np.argmax(times>t_low):
                                                       np.argmax(times>t_high)-1 ],1))


    diff_out.append(np.mean(power_Avg_Diff[np.argmax(frequencies>f_low):
                                           np.argmax(frequencies>f_high)-1,
                            np.argmax(times>t_low):np.argmax(times>t_high)-1 ]
                           )
                   )
    diff_spectra_out.append(np.mean(power_Avg_Diff[:,np.argmax(times>t_low):
                                                   np.argmax(times>t_high)-1 ],1
                                   )
                           )

    #save the spectrograms to average over after
    ERSP_diff_out.append(power_Avg_Diff)
    ERSP_Ipsi_out.append(power_Avg_Ipsi)
    ERSP_Contra_out.append(power_Avg_Contra)

Out:

1101
['TP9', 'AF7', 'AF8', 'TP10', 'Right AUX', 'stim']
Creating RawArray with float64 data, n_channels=6, n_times=61284
    Range : 0 ... 61283 =      0.000 ...   239.387 secs
Ready.
['TP9', 'AF7', 'AF8', 'TP10', 'Right AUX', 'stim']
Creating RawArray with float64 data, n_channels=6, n_times=61296
    Range : 0 ... 61295 =      0.000 ...   239.434 secs
Ready.
Filtering raw data in 2 contiguous segments
Setting up band-pass filter from 1 - 30 Hz
Using filter length: 61296

IIR filter parameters
---------------------
Butterworth bandpass zero-phase (two-pass forward and reverse) non-causal filter:
- Filter order 16 (effective, after forward-backward)
- Cutoffs at 1.00, 30.00 Hz: -6.02, -6.02 dB

67 events found
Event IDs: [ 1  2 11 12 21 22]
Trials Remaining: 1.
Applying baseline correction (mode: mean)
Applying baseline correction (mode: mean)
1102
['TP9', 'AF7', 'AF8', 'TP10', 'Right AUX', 'stim']
Creating RawArray with float64 data, n_channels=6, n_times=61284
    Range : 0 ... 61283 =      0.000 ...   239.387 secs
Ready.
['TP9', 'AF7', 'AF8', 'TP10', 'Right AUX', 'stim']
Creating RawArray with float64 data, n_channels=6, n_times=61284
    Range : 0 ... 61283 =      0.000 ...   239.387 secs
Ready.
Filtering raw data in 2 contiguous segments
Setting up band-pass filter from 1 - 30 Hz
Using filter length: 61284

IIR filter parameters
---------------------
Butterworth bandpass zero-phase (two-pass forward and reverse) non-causal filter:
- Filter order 16 (effective, after forward-backward)
- Cutoffs at 1.00, 30.00 Hz: -6.02, -6.02 dB

136 events found
Event IDs: [ 1  2 11 12 21 22]
Trials Remaining: 31.
Applying baseline correction (mode: mean)
Applying baseline correction (mode: mean)
1103
['TP9', 'AF7', 'AF8', 'TP10', 'Right AUX', 'stim']
Creating RawArray with float64 data, n_channels=6, n_times=61284
    Range : 0 ... 61283 =      0.000 ...   239.387 secs
Ready.
['TP9', 'AF7', 'AF8', 'TP10', 'Right AUX', 'stim']
Creating RawArray with float64 data, n_channels=6, n_times=61284
    Range : 0 ... 61283 =      0.000 ...   239.387 secs
Ready.
Filtering raw data in 2 contiguous segments
Setting up band-pass filter from 1 - 30 Hz
Using filter length: 61284

IIR filter parameters
---------------------
Butterworth bandpass zero-phase (two-pass forward and reverse) non-causal filter:
- Filter order 16 (effective, after forward-backward)
- Cutoffs at 1.00, 30.00 Hz: -6.02, -6.02 dB

161 events found
Event IDs: [ 1  2 11 12 21 22]
Trials Remaining: 64.
Applying baseline correction (mode: mean)
Applying baseline correction (mode: mean)
1104
['TP9', 'AF7', 'AF8', 'TP10', 'Right AUX', 'stim']
Creating RawArray with float64 data, n_channels=6, n_times=61296
    Range : 0 ... 61295 =      0.000 ...   239.434 secs
Ready.
['TP9', 'AF7', 'AF8', 'TP10', 'Right AUX', 'stim']
Creating RawArray with float64 data, n_channels=6, n_times=61284
    Range : 0 ... 61283 =      0.000 ...   239.387 secs
Ready.
Filtering raw data in 2 contiguous segments
Setting up band-pass filter from 1 - 30 Hz
Using filter length: 61296

IIR filter parameters
---------------------
Butterworth bandpass zero-phase (two-pass forward and reverse) non-causal filter:
- Filter order 16 (effective, after forward-backward)
- Cutoffs at 1.00, 30.00 Hz: -6.02, -6.02 dB

187 events found
Event IDs: [ 1  2 11 12 21 22]
Trials Remaining: 51.
Applying baseline correction (mode: mean)
Applying baseline correction (mode: mean)
1105
['TP9', 'AF7', 'AF8', 'TP10', 'Right AUX', 'stim']
Creating RawArray with float64 data, n_channels=6, n_times=61284
    Range : 0 ... 61283 =      0.000 ...   239.387 secs
Ready.
['TP9', 'AF7', 'AF8', 'TP10', 'Right AUX', 'stim']
Creating RawArray with float64 data, n_channels=6, n_times=61296
    Range : 0 ... 61295 =      0.000 ...   239.434 secs
Ready.
Filtering raw data in 2 contiguous segments
Setting up band-pass filter from 1 - 30 Hz
Using filter length: 61296

IIR filter parameters
---------------------
Butterworth bandpass zero-phase (two-pass forward and reverse) non-causal filter:
- Filter order 16 (effective, after forward-backward)
- Cutoffs at 1.00, 30.00 Hz: -6.02, -6.02 dB

192 events found
Event IDs: [ 1  2 11 12 21 22]
Trials Remaining: 73.
Applying baseline correction (mode: mean)
Applying baseline correction (mode: mean)
1106
['TP9', 'AF7', 'AF8', 'TP10', 'Right AUX', 'stim']
Creating RawArray with float64 data, n_channels=6, n_times=61296
    Range : 0 ... 61295 =      0.000 ...   239.434 secs
Ready.
['TP9', 'AF7', 'AF8', 'TP10', 'Right AUX', 'stim']
Creating RawArray with float64 data, n_channels=6, n_times=61296
    Range : 0 ... 61295 =      0.000 ...   239.434 secs
Ready.
Filtering raw data in 2 contiguous segments
Setting up band-pass filter from 1 - 30 Hz
Using filter length: 61296

IIR filter parameters
---------------------
Butterworth bandpass zero-phase (two-pass forward and reverse) non-causal filter:
- Filter order 16 (effective, after forward-backward)
- Cutoffs at 1.00, 30.00 Hz: -6.02, -6.02 dB

134 events found
Event IDs: [ 1  2 11 12 21 22]
Trials Remaining: 56.
Applying baseline correction (mode: mean)
Applying baseline correction (mode: mean)
1108
['TP9', 'AF7', 'AF8', 'TP10', 'Right AUX', 'stim']
Creating RawArray with float64 data, n_channels=6, n_times=61296
    Range : 0 ... 61295 =      0.000 ...   239.434 secs
Ready.
['TP9', 'AF7', 'AF8', 'TP10', 'Right AUX', 'stim']
Creating RawArray with float64 data, n_channels=6, n_times=61296
    Range : 0 ... 61295 =      0.000 ...   239.434 secs
Ready.
Filtering raw data in 2 contiguous segments
Setting up band-pass filter from 1 - 30 Hz
Using filter length: 61296

IIR filter parameters
---------------------
Butterworth bandpass zero-phase (two-pass forward and reverse) non-causal filter:
- Filter order 16 (effective, after forward-backward)
- Cutoffs at 1.00, 30.00 Hz: -6.02, -6.02 dB

146 events found
Event IDs: [ 1  2 11 12 21 22]
Trials Remaining: 25.
Applying baseline correction (mode: mean)
Applying baseline correction (mode: mean)
1109
['TP9', 'AF7', 'AF8', 'TP10', 'Right AUX', 'stim']
Creating RawArray with float64 data, n_channels=6, n_times=61296
    Range : 0 ... 61295 =      0.000 ...   239.434 secs
Ready.
['TP9', 'AF7', 'AF8', 'TP10', 'Right AUX', 'stim']
Creating RawArray with float64 data, n_channels=6, n_times=61296
    Range : 0 ... 61295 =      0.000 ...   239.434 secs
Ready.
Filtering raw data in 2 contiguous segments
Setting up band-pass filter from 1 - 30 Hz
Using filter length: 61296

IIR filter parameters
---------------------
Butterworth bandpass zero-phase (two-pass forward and reverse) non-causal filter:
- Filter order 16 (effective, after forward-backward)
- Cutoffs at 1.00, 30.00 Hz: -6.02, -6.02 dB

176 events found
Event IDs: [ 1  2 11 12 21 22]
Trials Remaining: 47.
Applying baseline correction (mode: mean)
Applying baseline correction (mode: mean)
1110
['TP9', 'AF7', 'AF8', 'TP10', 'Right AUX', 'stim']
Creating RawArray with float64 data, n_channels=6, n_times=61296
    Range : 0 ... 61295 =      0.000 ...   239.434 secs
Ready.
['TP9', 'AF7', 'AF8', 'TP10', 'Right AUX', 'stim']
Creating RawArray with float64 data, n_channels=6, n_times=61296
    Range : 0 ... 61295 =      0.000 ...   239.434 secs
Ready.
Filtering raw data in 2 contiguous segments
Setting up band-pass filter from 1 - 30 Hz
Using filter length: 61296

IIR filter parameters
---------------------
Butterworth bandpass zero-phase (two-pass forward and reverse) non-causal filter:
- Filter order 16 (effective, after forward-backward)
- Cutoffs at 1.00, 30.00 Hz: -6.02, -6.02 dB

168 events found
Event IDs: [ 1  2 11 12 21 22]
Trials Remaining: 12.
Applying baseline correction (mode: mean)
Applying baseline correction (mode: mean)
1202
['TP9', 'AF7', 'AF8', 'TP10', 'Right AUX', 'stim']
Creating RawArray with float64 data, n_channels=6, n_times=61308
    Range : 0 ... 61307 =      0.000 ...   239.480 secs
Ready.
['TP9', 'AF7', 'AF8', 'TP10', 'Right AUX', 'stim']
Creating RawArray with float64 data, n_channels=6, n_times=61296
    Range : 0 ... 61295 =      0.000 ...   239.434 secs
Ready.
Filtering raw data in 2 contiguous segments
Setting up band-pass filter from 1 - 30 Hz
Using filter length: 61308

IIR filter parameters
---------------------
Butterworth bandpass zero-phase (two-pass forward and reverse) non-causal filter:
- Filter order 16 (effective, after forward-backward)
- Cutoffs at 1.00, 30.00 Hz: -6.02, -6.02 dB

173 events found
Event IDs: [ 1  2 11 12 21 22]
Trials Remaining: 73.
Applying baseline correction (mode: mean)
Applying baseline correction (mode: mean)
1203
['TP9', 'AF7', 'AF8', 'TP10', 'Right AUX', 'stim']
Creating RawArray with float64 data, n_channels=6, n_times=61296
    Range : 0 ... 61295 =      0.000 ...   239.434 secs
Ready.
['TP9', 'AF7', 'AF8', 'TP10', 'Right AUX', 'stim']
Creating RawArray with float64 data, n_channels=6, n_times=61296
    Range : 0 ... 61295 =      0.000 ...   239.434 secs
Ready.
Filtering raw data in 2 contiguous segments
Setting up band-pass filter from 1 - 30 Hz
Using filter length: 61296

IIR filter parameters
---------------------
Butterworth bandpass zero-phase (two-pass forward and reverse) non-causal filter:
- Filter order 16 (effective, after forward-backward)
- Cutoffs at 1.00, 30.00 Hz: -6.02, -6.02 dB

211 events found
Event IDs: [ 1  2 11 12 21 22]
Trials Remaining: 88.
Applying baseline correction (mode: mean)
Applying baseline correction (mode: mean)
1205
['TP9', 'AF7', 'AF8', 'TP10', 'Right AUX', 'stim']
Creating RawArray with float64 data, n_channels=6, n_times=61308
    Range : 0 ... 61307 =      0.000 ...   239.480 secs
Ready.
['TP9', 'AF7', 'AF8', 'TP10', 'Right AUX', 'stim']
Creating RawArray with float64 data, n_channels=6, n_times=61308
    Range : 0 ... 61307 =      0.000 ...   239.480 secs
Ready.
Filtering raw data in 2 contiguous segments
Setting up band-pass filter from 1 - 30 Hz
Using filter length: 61308

IIR filter parameters
---------------------
Butterworth bandpass zero-phase (two-pass forward and reverse) non-causal filter:
- Filter order 16 (effective, after forward-backward)
- Cutoffs at 1.00, 30.00 Hz: -6.02, -6.02 dB

226 events found
Event IDs: [ 1  2 11 12 21 22]
Trials Remaining: 83.
Applying baseline correction (mode: mean)
Applying baseline correction (mode: mean)
1206
['TP9', 'AF7', 'AF8', 'TP10', 'Right AUX', 'stim']
Creating RawArray with float64 data, n_channels=6, n_times=61308
    Range : 0 ... 61307 =      0.000 ...   239.480 secs
Ready.
['TP9', 'AF7', 'AF8', 'TP10', 'Right AUX', 'stim']
Creating RawArray with float64 data, n_channels=6, n_times=61296
    Range : 0 ... 61295 =      0.000 ...   239.434 secs
Ready.
Filtering raw data in 2 contiguous segments
Setting up band-pass filter from 1 - 30 Hz
Using filter length: 61308

IIR filter parameters
---------------------
Butterworth bandpass zero-phase (two-pass forward and reverse) non-causal filter:
- Filter order 16 (effective, after forward-backward)
- Cutoffs at 1.00, 30.00 Hz: -6.02, -6.02 dB

214 events found
Event IDs: [ 1  2 11 12 21 22]
Trials Remaining: 66.
Applying baseline correction (mode: mean)
Applying baseline correction (mode: mean)
1209
['TP9', 'AF7', 'AF8', 'TP10', 'Right AUX', 'stim']
Creating RawArray with float64 data, n_channels=6, n_times=61284
    Range : 0 ... 61283 =      0.000 ...   239.387 secs
Ready.
['TP9', 'AF7', 'AF8', 'TP10', 'Right AUX', 'stim']
Creating RawArray with float64 data, n_channels=6, n_times=61296
    Range : 0 ... 61295 =      0.000 ...   239.434 secs
Ready.
Filtering raw data in 2 contiguous segments
Setting up band-pass filter from 1 - 30 Hz
Using filter length: 61296

IIR filter parameters
---------------------
Butterworth bandpass zero-phase (two-pass forward and reverse) non-causal filter:
- Filter order 16 (effective, after forward-backward)
- Cutoffs at 1.00, 30.00 Hz: -6.02, -6.02 dB

186 events found
Event IDs: [ 1  2 11 12 21 22]
Trials Remaining: 40.
Applying baseline correction (mode: mean)
Applying baseline correction (mode: mean)
1210
['TP9', 'AF7', 'AF8', 'TP10', 'Right AUX', 'stim']
Creating RawArray with float64 data, n_channels=6, n_times=61284
    Range : 0 ... 61283 =      0.000 ...   239.387 secs
Ready.
['TP9', 'AF7', 'AF8', 'TP10', 'Right AUX', 'stim']
Creating RawArray with float64 data, n_channels=6, n_times=61284
    Range : 0 ... 61283 =      0.000 ...   239.387 secs
Ready.
Filtering raw data in 2 contiguous segments
Setting up band-pass filter from 1 - 30 Hz
Using filter length: 61284

IIR filter parameters
---------------------
Butterworth bandpass zero-phase (two-pass forward and reverse) non-causal filter:
- Filter order 16 (effective, after forward-backward)
- Cutoffs at 1.00, 30.00 Hz: -6.02, -6.02 dB

198 events found
Event IDs: [ 1  2 11 12 21 22]
Trials Remaining: 27.
Applying baseline correction (mode: mean)
Applying baseline correction (mode: mean)
1211
['TP9', 'AF7', 'AF8', 'TP10', 'Right AUX', 'stim']
Creating RawArray with float64 data, n_channels=6, n_times=61296
    Range : 0 ... 61295 =      0.000 ...   239.434 secs
Ready.
['TP9', 'AF7', 'AF8', 'TP10', 'Right AUX', 'stim']
Creating RawArray with float64 data, n_channels=6, n_times=61296
    Range : 0 ... 61295 =      0.000 ...   239.434 secs
Ready.
Filtering raw data in 2 contiguous segments
Setting up band-pass filter from 1 - 30 Hz
Using filter length: 61296

IIR filter parameters
---------------------
Butterworth bandpass zero-phase (two-pass forward and reverse) non-causal filter:
- Filter order 16 (effective, after forward-backward)
- Cutoffs at 1.00, 30.00 Hz: -6.02, -6.02 dB

139 events found
Event IDs: [ 1  2 11 12 21 22]
Trials Remaining: 53.
Applying baseline correction (mode: mean)
Applying baseline correction (mode: mean)
1215
['TP9', 'AF7', 'AF8', 'TP10', 'Right AUX', 'stim']
Creating RawArray with float64 data, n_channels=6, n_times=61284
    Range : 0 ... 61283 =      0.000 ...   239.387 secs
Ready.
['TP9', 'AF7', 'AF8', 'TP10', 'Right AUX', 'stim']
Creating RawArray with float64 data, n_channels=6, n_times=61296
    Range : 0 ... 61295 =      0.000 ...   239.434 secs
Ready.
Filtering raw data in 2 contiguous segments
Setting up band-pass filter from 1 - 30 Hz
Using filter length: 61296

IIR filter parameters
---------------------
Butterworth bandpass zero-phase (two-pass forward and reverse) non-causal filter:
- Filter order 16 (effective, after forward-backward)
- Cutoffs at 1.00, 30.00 Hz: -6.02, -6.02 dB

193 events found
Event IDs: [ 1  2 11 12 21 22]
Trials Remaining: 46.
Applying baseline correction (mode: mean)
Applying baseline correction (mode: mean)
1301
['TP9', 'AF7', 'AF8', 'TP10', 'Right AUX', 'stim']
Creating RawArray with float64 data, n_channels=6, n_times=61296
    Range : 0 ... 61295 =      0.000 ...   239.434 secs
Ready.
['TP9', 'AF7', 'AF8', 'TP10', 'Right AUX', 'stim']
Creating RawArray with float64 data, n_channels=6, n_times=61296
    Range : 0 ... 61295 =      0.000 ...   239.434 secs
Ready.
Filtering raw data in 2 contiguous segments
Setting up band-pass filter from 1 - 30 Hz
Using filter length: 61296

IIR filter parameters
---------------------
Butterworth bandpass zero-phase (two-pass forward and reverse) non-causal filter:
- Filter order 16 (effective, after forward-backward)
- Cutoffs at 1.00, 30.00 Hz: -6.02, -6.02 dB

197 events found
Event IDs: [ 1  2 11 12 21 22]
Trials Remaining: 0.
Applying baseline correction (mode: mean)
Applying baseline correction (mode: mean)
1302
['TP9', 'AF7', 'AF8', 'TP10', 'Right AUX', 'stim']
Creating RawArray with float64 data, n_channels=6, n_times=61296
    Range : 0 ... 61295 =      0.000 ...   239.434 secs
Ready.
['TP9', 'AF7', 'AF8', 'TP10', 'Right AUX', 'stim']
Creating RawArray with float64 data, n_channels=6, n_times=61296
    Range : 0 ... 61295 =      0.000 ...   239.434 secs
Ready.
Filtering raw data in 2 contiguous segments
Setting up band-pass filter from 1 - 30 Hz
Using filter length: 61296

IIR filter parameters
---------------------
Butterworth bandpass zero-phase (two-pass forward and reverse) non-causal filter:
- Filter order 16 (effective, after forward-backward)
- Cutoffs at 1.00, 30.00 Hz: -6.02, -6.02 dB

194 events found
Event IDs: [ 1  2 11 12 21 22]
Trials Remaining: 0.
Applying baseline correction (mode: mean)
Applying baseline correction (mode: mean)
1313
['TP9', 'AF7', 'AF8', 'TP10', 'Right AUX', 'stim']
Creating RawArray with float64 data, n_channels=6, n_times=61284
    Range : 0 ... 61283 =      0.000 ...   239.387 secs
Ready.
['TP9', 'AF7', 'AF8', 'TP10', 'Right AUX', 'stim']
Creating RawArray with float64 data, n_channels=6, n_times=61284
    Range : 0 ... 61283 =      0.000 ...   239.387 secs
Ready.
Filtering raw data in 2 contiguous segments
Setting up band-pass filter from 1 - 30 Hz
Using filter length: 61284

IIR filter parameters
---------------------
Butterworth bandpass zero-phase (two-pass forward and reverse) non-causal filter:
- Filter order 16 (effective, after forward-backward)
- Cutoffs at 1.00, 30.00 Hz: -6.02, -6.02 dB

186 events found
Event IDs: [ 1  2 11 12 21 22]
Trials Remaining: 56.
Applying baseline correction (mode: mean)
Applying baseline correction (mode: mean)
1401
['TP9', 'AF7', 'AF8', 'TP10', 'Right AUX', 'stim']
Creating RawArray with float64 data, n_channels=6, n_times=61296
    Range : 0 ... 61295 =      0.000 ...   239.434 secs
Ready.
['TP9', 'AF7', 'AF8', 'TP10', 'Right AUX', 'stim']
Creating RawArray with float64 data, n_channels=6, n_times=61296
    Range : 0 ... 61295 =      0.000 ...   239.434 secs
Ready.
Filtering raw data in 2 contiguous segments
Setting up band-pass filter from 1 - 30 Hz
Using filter length: 61296

IIR filter parameters
---------------------
Butterworth bandpass zero-phase (two-pass forward and reverse) non-causal filter:
- Filter order 16 (effective, after forward-backward)
- Cutoffs at 1.00, 30.00 Hz: -6.02, -6.02 dB

125 events found
Event IDs: [ 1  2 11 12 21 22]
Trials Remaining: 43.
Applying baseline correction (mode: mean)
Applying baseline correction (mode: mean)
1402
['TP9', 'AF7', 'AF8', 'TP10', 'Right AUX', 'stim']
Creating RawArray with float64 data, n_channels=6, n_times=61296
    Range : 0 ... 61295 =      0.000 ...   239.434 secs
Ready.
['TP9', 'AF7', 'AF8', 'TP10', 'Right AUX', 'stim']
Creating RawArray with float64 data, n_channels=6, n_times=61296
    Range : 0 ... 61295 =      0.000 ...   239.434 secs
Ready.
Filtering raw data in 2 contiguous segments
Setting up band-pass filter from 1 - 30 Hz
Using filter length: 61296

IIR filter parameters
---------------------
Butterworth bandpass zero-phase (two-pass forward and reverse) non-causal filter:
- Filter order 16 (effective, after forward-backward)
- Cutoffs at 1.00, 30.00 Hz: -6.02, -6.02 dB

158 events found
Event IDs: [ 1  2 11 12 21 22]
Trials Remaining: 65.
Applying baseline correction (mode: mean)
Applying baseline correction (mode: mean)
1403
['TP9', 'AF7', 'AF8', 'TP10', 'Right AUX', 'stim']
Creating RawArray with float64 data, n_channels=6, n_times=61296
    Range : 0 ... 61295 =      0.000 ...   239.434 secs
Ready.
['TP9', 'AF7', 'AF8', 'TP10', 'Right AUX', 'stim']
Creating RawArray with float64 data, n_channels=6, n_times=61284
    Range : 0 ... 61283 =      0.000 ...   239.387 secs
Ready.
Filtering raw data in 2 contiguous segments
Setting up band-pass filter from 1 - 30 Hz
Using filter length: 61296

IIR filter parameters
---------------------
Butterworth bandpass zero-phase (two-pass forward and reverse) non-causal filter:
- Filter order 16 (effective, after forward-backward)
- Cutoffs at 1.00, 30.00 Hz: -6.02, -6.02 dB

172 events found
Event IDs: [ 1  2 11 12 21 22]
Trials Remaining: 17.
Applying baseline correction (mode: mean)
Applying baseline correction (mode: mean)
1404
['TP9', 'AF7', 'AF8', 'TP10', 'Right AUX', 'stim']
Creating RawArray with float64 data, n_channels=6, n_times=61296
    Range : 0 ... 61295 =      0.000 ...   239.434 secs
Ready.
['TP9', 'AF7', 'AF8', 'TP10', 'Right AUX', 'stim']
Creating RawArray with float64 data, n_channels=6, n_times=61284
    Range : 0 ... 61283 =      0.000 ...   239.387 secs
Ready.
Filtering raw data in 2 contiguous segments
Setting up band-pass filter from 1 - 30 Hz
Using filter length: 61296

IIR filter parameters
---------------------
Butterworth bandpass zero-phase (two-pass forward and reverse) non-causal filter:
- Filter order 16 (effective, after forward-backward)
- Cutoffs at 1.00, 30.00 Hz: -6.02, -6.02 dB

112 events found
Event IDs: [ 1  2 11 12 21 22]
Trials Remaining: 38.
Applying baseline correction (mode: mean)
Applying baseline correction (mode: mean)
1405
['TP9', 'AF7', 'AF8', 'TP10', 'Right AUX', 'stim']
Creating RawArray with float64 data, n_channels=6, n_times=61284
    Range : 0 ... 61283 =      0.000 ...   239.387 secs
Ready.
['TP9', 'AF7', 'AF8', 'TP10', 'Right AUX', 'stim']
Creating RawArray with float64 data, n_channels=6, n_times=61296
    Range : 0 ... 61295 =      0.000 ...   239.434 secs
Ready.
Filtering raw data in 2 contiguous segments
Setting up band-pass filter from 1 - 30 Hz
Using filter length: 61296

IIR filter parameters
---------------------
Butterworth bandpass zero-phase (two-pass forward and reverse) non-causal filter:
- Filter order 16 (effective, after forward-backward)
- Cutoffs at 1.00, 30.00 Hz: -6.02, -6.02 dB

162 events found
Event IDs: [ 1  2 11 12 21 22]
Trials Remaining: 26.
Applying baseline correction (mode: mean)
Applying baseline correction (mode: mean)
1408
['TP9', 'AF7', 'AF8', 'TP10', 'Right AUX', 'stim']
Creating RawArray with float64 data, n_channels=6, n_times=61284
    Range : 0 ... 61283 =      0.000 ...   239.387 secs
Ready.
['TP9', 'AF7', 'AF8', 'TP10', 'Right AUX', 'stim']
Creating RawArray with float64 data, n_channels=6, n_times=61284
    Range : 0 ... 61283 =      0.000 ...   239.387 secs
Ready.
Filtering raw data in 2 contiguous segments
Setting up band-pass filter from 1 - 30 Hz
Using filter length: 61284

IIR filter parameters
---------------------
Butterworth bandpass zero-phase (two-pass forward and reverse) non-causal filter:
- Filter order 16 (effective, after forward-backward)
- Cutoffs at 1.00, 30.00 Hz: -6.02, -6.02 dB

171 events found
Event IDs: [ 1  2 11 12 21 22]
Trials Remaining: 16.
Applying baseline correction (mode: mean)
Applying baseline correction (mode: mean)
1410
['TP9', 'AF7', 'AF8', 'TP10', 'Right AUX', 'stim']
Creating RawArray with float64 data, n_channels=6, n_times=61308
    Range : 0 ... 61307 =      0.000 ...   239.480 secs
Ready.
['TP9', 'AF7', 'AF8', 'TP10', 'Right AUX', 'stim']
Creating RawArray with float64 data, n_channels=6, n_times=61296
    Range : 0 ... 61295 =      0.000 ...   239.434 secs
Ready.
Filtering raw data in 2 contiguous segments
Setting up band-pass filter from 1 - 30 Hz
Using filter length: 61308

IIR filter parameters
---------------------
Butterworth bandpass zero-phase (two-pass forward and reverse) non-causal filter:
- Filter order 16 (effective, after forward-backward)
- Cutoffs at 1.00, 30.00 Hz: -6.02, -6.02 dB

172 events found
Event IDs: [ 1  2 11 12 21 22]
Trials Remaining: 53.
Applying baseline correction (mode: mean)
Applying baseline correction (mode: mean)
1411
['TP9', 'AF7', 'AF8', 'TP10', 'Right AUX', 'stim']
Creating RawArray with float64 data, n_channels=6, n_times=61296
    Range : 0 ... 61295 =      0.000 ...   239.434 secs
Ready.
['TP9', 'AF7', 'AF8', 'TP10', 'Right AUX', 'stim']
Creating RawArray with float64 data, n_channels=6, n_times=61296
    Range : 0 ... 61295 =      0.000 ...   239.434 secs
Ready.
Filtering raw data in 2 contiguous segments
Setting up band-pass filter from 1 - 30 Hz
Using filter length: 61296

IIR filter parameters
---------------------
Butterworth bandpass zero-phase (two-pass forward and reverse) non-causal filter:
- Filter order 16 (effective, after forward-backward)
- Cutoffs at 1.00, 30.00 Hz: -6.02, -6.02 dB

160 events found
Event IDs: [ 1  2 11 12 21 22]
Trials Remaining: 53.
Applying baseline correction (mode: mean)
Applying baseline correction (mode: mean)
1412
['TP9', 'AF7', 'AF8', 'TP10', 'Right AUX', 'stim']
Creating RawArray with float64 data, n_channels=6, n_times=61296
    Range : 0 ... 61295 =      0.000 ...   239.434 secs
Ready.
['TP9', 'AF7', 'AF8', 'TP10', 'Right AUX', 'stim']
Creating RawArray with float64 data, n_channels=6, n_times=61296
    Range : 0 ... 61295 =      0.000 ...   239.434 secs
Ready.
Filtering raw data in 2 contiguous segments
Setting up band-pass filter from 1 - 30 Hz
Using filter length: 61296

IIR filter parameters
---------------------
Butterworth bandpass zero-phase (two-pass forward and reverse) non-causal filter:
- Filter order 16 (effective, after forward-backward)
- Cutoffs at 1.00, 30.00 Hz: -6.02, -6.02 dB

168 events found
Event IDs: [ 1  2 11 12 21 22]
Trials Remaining: 46.
Applying baseline correction (mode: mean)
Applying baseline correction (mode: mean)
1413
['TP9', 'AF7', 'AF8', 'TP10', 'Right AUX', 'stim']
Creating RawArray with float64 data, n_channels=6, n_times=61296
    Range : 0 ... 61295 =      0.000 ...   239.434 secs
Ready.
['TP9', 'AF7', 'AF8', 'TP10', 'Right AUX', 'stim']
Creating RawArray with float64 data, n_channels=6, n_times=61296
    Range : 0 ... 61295 =      0.000 ...   239.434 secs
Ready.
Filtering raw data in 2 contiguous segments
Setting up band-pass filter from 1 - 30 Hz
Using filter length: 61296

IIR filter parameters
---------------------
Butterworth bandpass zero-phase (two-pass forward and reverse) non-causal filter:
- Filter order 16 (effective, after forward-backward)
- Cutoffs at 1.00, 30.00 Hz: -6.02, -6.02 dB

154 events found
Event IDs: [ 1  2 11 12 21 22]
Trials Remaining: 41.
Applying baseline correction (mode: mean)
Applying baseline correction (mode: mean)
1413
['TP9', 'AF7', 'AF8', 'TP10', 'Right AUX', 'stim']
Creating RawArray with float64 data, n_channels=6, n_times=61296
    Range : 0 ... 61295 =      0.000 ...   239.434 secs
Ready.
['TP9', 'AF7', 'AF8', 'TP10', 'Right AUX', 'stim']
Creating RawArray with float64 data, n_channels=6, n_times=61296
    Range : 0 ... 61295 =      0.000 ...   239.434 secs
Ready.
Filtering raw data in 2 contiguous segments
Setting up band-pass filter from 1 - 30 Hz
Using filter length: 61296

IIR filter parameters
---------------------
Butterworth bandpass zero-phase (two-pass forward and reverse) non-causal filter:
- Filter order 16 (effective, after forward-backward)
- Cutoffs at 1.00, 30.00 Hz: -6.02, -6.02 dB

154 events found
Event IDs: [ 1  2 11 12 21 22]
Trials Remaining: 41.
Applying baseline correction (mode: mean)
Applying baseline correction (mode: mean)
1414
['TP9', 'AF7', 'AF8', 'TP10', 'Right AUX', 'stim']
Creating RawArray with float64 data, n_channels=6, n_times=61308
    Range : 0 ... 61307 =      0.000 ...   239.480 secs
Ready.
['TP9', 'AF7', 'AF8', 'TP10', 'Right AUX', 'stim']
Creating RawArray with float64 data, n_channels=6, n_times=61296
    Range : 0 ... 61295 =      0.000 ...   239.434 secs
Ready.
Filtering raw data in 2 contiguous segments
Setting up band-pass filter from 1 - 30 Hz
Using filter length: 61308

IIR filter parameters
---------------------
Butterworth bandpass zero-phase (two-pass forward and reverse) non-causal filter:
- Filter order 16 (effective, after forward-backward)
- Cutoffs at 1.00, 30.00 Hz: -6.02, -6.02 dB

185 events found
Event IDs: [ 1  2 11 12 21 22]
Trials Remaining: 81.
Applying baseline correction (mode: mean)
Applying baseline correction (mode: mean)
1415
['TP9', 'AF7', 'AF8', 'TP10', 'Right AUX', 'stim']
Creating RawArray with float64 data, n_channels=6, n_times=61296
    Range : 0 ... 61295 =      0.000 ...   239.434 secs
Ready.
['TP9', 'AF7', 'AF8', 'TP10', 'Right AUX', 'stim']
Creating RawArray with float64 data, n_channels=6, n_times=61296
    Range : 0 ... 61295 =      0.000 ...   239.434 secs
Ready.
Filtering raw data in 2 contiguous segments
Setting up band-pass filter from 1 - 30 Hz
Using filter length: 61296

IIR filter parameters
---------------------
Butterworth bandpass zero-phase (two-pass forward and reverse) non-causal filter:
- Filter order 16 (effective, after forward-backward)
- Cutoffs at 1.00, 30.00 Hz: -6.02, -6.02 dB

158 events found
Event IDs: [ 1  2 11 12 21 22]
Trials Remaining: 19.
Applying baseline correction (mode: mean)
Applying baseline correction (mode: mean)
1416
['TP9', 'AF7', 'AF8', 'TP10', 'Right AUX', 'stim']
Creating RawArray with float64 data, n_channels=6, n_times=61296
    Range : 0 ... 61295 =      0.000 ...   239.434 secs
Ready.
['TP9', 'AF7', 'AF8', 'TP10', 'Right AUX', 'stim']
Creating RawArray with float64 data, n_channels=6, n_times=61296
    Range : 0 ... 61295 =      0.000 ...   239.434 secs
Ready.
Filtering raw data in 2 contiguous segments
Setting up band-pass filter from 1 - 30 Hz
Using filter length: 61296

IIR filter parameters
---------------------
Butterworth bandpass zero-phase (two-pass forward and reverse) non-causal filter:
- Filter order 16 (effective, after forward-backward)
- Cutoffs at 1.00, 30.00 Hz: -6.02, -6.02 dB

160 events found
Event IDs: [ 1  2 11 12 21 22]
Trials Remaining: 40.
Applying baseline correction (mode: mean)
Applying baseline correction (mode: mean)

Combine subjects

#average spectrograms
GrandAvg_diff = np.nanmean(ERSP_diff_out,0)
GrandAvg_Ipsi = np.nanmean(ERSP_Ipsi_out,0)
GrandAvg_Contra = np.nanmean(ERSP_Contra_out,0)

#average spectra
GrandAvg_spec_Ipsi = np.nanmean(Ipsi_spectra_out,0)
GrandAvg_spec_Contra = np.nanmean(Contra_spectra_out,0)
GrandAvg_spec_diff = np.nanmean(diff_spectra_out,0)

#error bars for spectra (standard error)
num_good = len(diff_out) - sum(np.isnan(diff_out))
GrandAvg_spec_Ipsi_ste = np.nanstd(Ipsi_spectra_out,0)/np.sqrt(num_good)
GrandAvg_spec_Contra_ste = np.nanstd(Contra_spectra_out,0)/np.sqrt(num_good)
GrandAvg_spec_diff_ste = np.nanstd(diff_spectra_out,0)/np.sqrt(num_good)
#Plot Spectra error bars
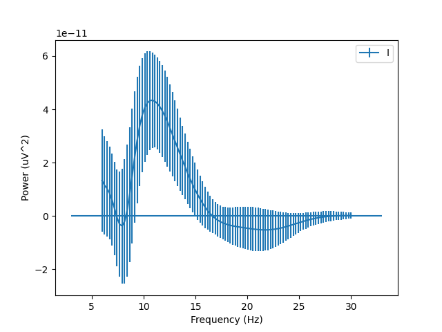
fig, ax = plt.subplots(1)
plt.errorbar(frequencies,GrandAvg_spec_Ipsi,yerr=GrandAvg_spec_Ipsi_ste)
plt.errorbar(frequencies,GrandAvg_spec_Contra,yerr=GrandAvg_spec_Contra_ste)
plt.legend(('Ipsi','Contra'))
plt.xlabel('Frequency (Hz)')
plt.ylabel('Power (uV^2)')
plt.hlines(0,3,33)
04r  cueing group analysis winter2019

Out:

<matplotlib.collections.LineCollection object at 0x7f8043a5d320>
#Plot Spectra Diff error bars
fig, ax = plt.subplots(1)
plt.errorbar(frequencies,GrandAvg_spec_diff,yerr=GrandAvg_spec_diff_ste)
plt.legend('Ipsi-Contra')
plt.xlabel('Frequency (Hz)')
plt.ylabel('Power (uV^2)')
plt.hlines(0,3,33)
04r  cueing group analysis winter2019

Out:

<matplotlib.collections.LineCollection object at 0x7f8046c97f98>

Grand Average Ipsi

plot_max = np.max([np.max(np.abs(GrandAvg_Ipsi)), np.max(np.abs(GrandAvg_Contra))])
fig, ax = plt.subplots(1)
im = plt.imshow(GrandAvg_Ipsi,
           extent=[times[0], times[-1], frequencies[0], frequencies[-1]],
           aspect='auto', origin='lower', cmap='coolwarm', vmin=-plot_max, vmax=plot_max)
plt.xlabel('Time (sec)')
plt.ylabel('Frequency (Hz)')
plt.title('Power Ipsi')
cb = fig.colorbar(im)
cb.set_label('Power')
# Create a Rectangle patch
rect = patches.Rectangle((t_low,f_low),t_diff,f_diff,linewidth=1,edgecolor='k',facecolor='none')
# Add the patch to the Axes
ax.add_patch(rect)
#
##e#################################################################################################
#
# Grand Average Contra
#
fig, ax = plt.subplots(1)
im = plt.imshow(GrandAvg_Contra,
           extent=[times[0], times[-1], frequencies[0], frequencies[-1]],
           aspect='auto', origin='lower', cmap='coolwarm', vmin=-plot_max, vmax=plot_max)
plt.xlabel('Time (sec)')
plt.ylabel('Frequency (Hz)')
plt.title('Power Contra')
cb = fig.colorbar(im)
cb.set_label('Power')
# Create a Rectangle patch
rect = patches.Rectangle((t_low,f_low),t_diff,f_diff,linewidth=1,edgecolor='k',facecolor='none')
# Add the patch to the Axes
ax.add_patch(rect)
#
  • Power Ipsi
  • Power Contra

Out:

<matplotlib.patches.Rectangle object at 0x7f804807d5c0>

Grand Average Ipsi-Contra Difference

plot_max_diff = np.max(np.abs(GrandAvg_diff))
fig, ax = plt.subplots(1)
im = plt.imshow(GrandAvg_diff,
           extent=[times[0], times[-1], frequencies[0], frequencies[-1]],
           aspect='auto', origin='lower', cmap='coolwarm', vmin=-plot_max_diff, vmax=plot_max_diff)
plt.xlabel('Time (sec)')
plt.ylabel('Frequency (Hz)')
plt.title('Power Difference Ipsi-Contra')
cb = fig.colorbar(im)
cb.set_label('Ipsi-Contra Power')
# Create a Rectangle patch
rect = patches.Rectangle((t_low,f_low),t_diff,f_diff,linewidth=1,edgecolor='k',facecolor='none')
# Add the patch to the Axes
ax.add_patch(rect)
Power Difference Ipsi-Contra

Out:

<matplotlib.patches.Rectangle object at 0x7f8046e4d6a0>

Compute t test

num_good = len(diff_out) - sum(np.isnan(diff_out))

[tstat, pval] = scipy.stats.ttest_ind(diff_out,np.zeros(len(diff_out)),nan_policy='omit')
print('Ipsi Mean: '+  str(np.nanmean(Ipsi_out)))
print('Contra Mean: '+  str(np.nanmean(Contra_out)))
print('Mean Diff: '+  str(np.nanmean(diff_out)))
print('t(' + str(num_good-1) + ') = ' + str(round(tstat,3)))
print('p = ' + str(round(pval,3)))

Out:

Ipsi Mean: 3.5735930197156955e-11
Contra Mean: 2.6421745679207174e-11
Mean Diff: 9.314184517949774e-12
t(30) = 0.456
p = 0.65

Save average powers ipsi and contra

print(diff_out)
raw_data = {'Ipsi Power': Ipsi_out,
        'Contra Power': Contra_out}
df = pd.DataFrame(raw_data, columns = ['Ipsi Power', 'Contra Power'])
print(df)
df.to_csv('375CueingEEG.csv')
print('Saved subject averages for each condition to 375CueingEEG.csv file in present directory')

Out:

[nan, 1.7890047693695683e-11, 6.402571924638027e-11, 1.2016988558064495e-10, 1.6436811298970696e-10, 1.1465401250727439e-10, 8.107123680349011e-11, -3.116941991532519e-11, 6.493727108357594e-11, 4.352931438541567e-11, 2.8760356184521992e-11, 3.773350340044408e-11, 2.113134995947953e-11, 1.5571207459949754e-10, -4.629115067550067e-10, -8.052232335321421e-11, -4.6644221372821133e-11, nan, nan, -3.438951097875e-11, 7.091042185483258e-11, 1.298338355801491e-11, 1.3604198590381417e-10, -5.861633427481556e-11, -6.204912953285923e-11, 1.8344086913139893e-10, 2.380242500968257e-11, -8.805033297719272e-11, -7.50812894725381e-11, 2.9079648598434918e-11, 2.9079648598434918e-11, -4.146716305783184e-11, -1.530735137403284e-10, 2.339319839838609e-11]
      Ipsi Power  Contra Power
0            NaN           NaN
1  -3.901325e-11 -5.690330e-11
2   4.568905e-11 -1.833667e-11
3   2.037251e-11 -9.979737e-11
4   2.567893e-10  9.242117e-11
5   1.128359e-10 -1.818109e-12
6   3.090019e-10  2.279306e-10
7  -1.325457e-10 -1.013762e-10
8   4.086011e-11 -2.407716e-11
9   8.168927e-11  3.815995e-11
10  1.073335e-10  7.857313e-11
11  5.134699e-10  4.757364e-10
12 -1.088382e-11 -3.201517e-11
13  1.006811e-10 -5.503096e-11
14 -2.543183e-10  2.085932e-10
15 -3.615777e-11  4.436455e-11
16 -5.354581e-11 -6.901593e-12
17           NaN           NaN
18           NaN           NaN
19  5.637907e-13  3.495330e-11
20 -9.265134e-12 -8.017556e-11
21 -2.448927e-10 -2.578761e-10
22  2.682534e-10  1.322114e-10
23  4.775386e-11  1.063702e-10
24 -5.500639e-11  7.042736e-12
25  1.907671e-11 -1.643642e-10
26  2.746872e-11  3.666293e-12
27 -9.699470e-11 -8.944371e-12
28  1.345766e-10  2.096579e-10
29  3.654300e-11  7.463347e-12
30  3.654300e-11  7.463347e-12
31 -3.302737e-11  8.439791e-12
32 -4.426000e-11  1.088135e-10
33 -4.177686e-11 -6.517005e-11
Saved subject averages for each condition to 375CueingEEG.csv file in present directory

Save spectra

df = pd.DataFrame(Ipsi_spectra_out,columns=frequencies)
print(df)
df.to_csv('375CueingIpsiSpec.csv')

df = pd.DataFrame(Contra_spectra_out,columns=frequencies)
df.to_csv('375CueingContraSpec.csv')
print('Saved Spectra to 375CueingContraSpec.csv file in present directory')

Out:

       6.000000      6.242424      6.484848      6.727273   ...     29.272727     29.515152     29.757576     30.000000
0            NaN           NaN           NaN           NaN  ...           NaN           NaN           NaN           NaN
1   7.991890e-11  8.036284e-11  7.548816e-11  6.696746e-11  ... -2.148219e-11 -2.124607e-11 -2.094144e-11 -2.057510e-11
2   8.482874e-11  8.635330e-11  9.420775e-11  1.024297e-10  ... -4.178092e-12 -4.020207e-12 -3.867214e-12 -3.719235e-12
3   1.394826e-10  1.324403e-10  1.241198e-10  1.121430e-10  ... -1.287490e-12 -2.367939e-12 -3.411441e-12 -4.411093e-12
4   1.355015e-10  1.519385e-10  1.523882e-10  1.378647e-10  ... -5.283165e-12 -5.288527e-12 -5.270396e-12 -5.232011e-12
5   4.146935e-11  4.747567e-11  5.477697e-11  6.351733e-11  ... -7.656433e-12 -7.195249e-12 -6.757861e-12 -6.344323e-12
6   1.591767e-10  1.802644e-10  1.960184e-10  2.090976e-10  ... -2.741481e-12 -2.889698e-12 -3.011956e-12 -3.111111e-12
7   2.051924e-10  1.359738e-10  7.068325e-11  1.696284e-11  ...  1.155877e-11  1.069994e-11  9.878931e-12  9.096915e-12
8  -2.289620e-11 -1.966269e-11 -1.143603e-11 -6.869489e-13  ... -6.351703e-12 -6.173232e-12 -5.976043e-12 -5.762940e-12
9   2.639212e-10  2.390503e-10  2.144125e-10  1.905306e-10  ...  1.700131e-12  1.478547e-12  1.273891e-12  1.085691e-12
10  1.734091e-10  1.751927e-10  1.753140e-10  1.718332e-10  ...  1.296983e-12  1.211934e-12  1.127110e-12  1.042786e-12
11 -4.155194e-11  5.554974e-11  1.555793e-10  2.462566e-10  ...  3.525095e-11  3.370241e-11  3.215457e-11  3.061286e-11
12  1.132429e-10  9.957683e-11  9.229583e-11  8.893916e-11  ... -1.073835e-12 -9.298909e-13 -7.976622e-13 -6.777715e-13
13  1.521996e-10  2.196098e-10  2.624162e-10  2.803374e-10  ... -1.632433e-11 -1.539644e-11 -1.447362e-11 -1.356378e-11
14 -1.992109e-12  8.659712e-12  1.729436e-11  2.559822e-11  ...  3.317770e-12  2.598338e-12  1.917412e-12  1.278172e-12
15 -1.632265e-10 -1.465498e-10 -1.333522e-10 -1.212212e-10  ... -5.252720e-12 -5.038602e-12 -4.835722e-12 -4.643791e-12
16  1.051757e-10  9.010762e-11  7.191888e-11  5.248310e-11  ...  6.449076e-12  6.064472e-12  5.687247e-12  5.318740e-12
17           NaN           NaN           NaN           NaN  ...           NaN           NaN           NaN           NaN
18           NaN           NaN           NaN           NaN  ...           NaN           NaN           NaN           NaN
19 -3.037587e-11 -3.195487e-11 -3.150411e-11 -2.845690e-11  ... -3.510517e-13 -6.545685e-13 -9.292653e-13 -1.176655e-12
20 -4.576869e-11 -7.575594e-11 -1.010965e-10 -1.151713e-10  ...  6.063012e-12  5.583290e-12  5.139473e-12  4.728775e-12
21 -3.017372e-10 -2.806035e-10 -2.604053e-10 -2.436529e-10  ...  9.269572e-14 -1.815771e-14 -1.168381e-13 -2.039849e-13
22  1.892637e-10  1.928711e-10  1.834239e-10  1.687836e-10  ... -1.391155e-12 -1.482759e-12 -1.549501e-12 -1.594952e-12
23 -1.863042e-10 -1.441354e-10 -1.077887e-10 -7.797507e-11  ...  1.105966e-11  1.040361e-11  9.789338e-12  9.213076e-12
24 -1.099290e-10 -1.131996e-10 -1.189890e-10 -1.243301e-10  ...  7.105497e-12  6.642819e-12  6.197682e-12  5.769963e-12
25 -2.486010e-10 -1.910190e-10 -1.426405e-10 -9.719711e-11  ...  9.873057e-12  9.684958e-12  9.456576e-12  9.193358e-12
26 -2.444701e-10 -2.199233e-10 -1.877827e-10 -1.515040e-10  ...  1.402313e-11  1.453720e-11  1.492537e-11  1.519870e-11
27 -1.015551e-10 -9.978091e-11 -9.461620e-11 -8.792444e-11  ... -1.303605e-11 -1.231204e-11 -1.160645e-11 -1.092205e-11
28 -1.236814e-10 -1.335374e-10 -1.266249e-10 -1.085890e-10  ...  2.853944e-12  2.558838e-12  2.298211e-12  2.066240e-12
29 -1.196307e-10 -1.035983e-10 -8.547074e-11 -6.942479e-11  ...  5.248686e-12  4.210642e-12  3.293275e-12  2.487449e-12
30 -1.196307e-10 -1.035983e-10 -8.547074e-11 -6.942479e-11  ...  5.248686e-12  4.210642e-12  3.293275e-12  2.487449e-12
31  4.570382e-11  2.986854e-11  1.272615e-11 -3.008220e-12  ...  2.947320e-12  2.726895e-12  2.506011e-12  2.287051e-12
32  6.194128e-10  6.055475e-10  5.266180e-10  4.074218e-10  ... -2.181518e-12 -1.874737e-12 -1.599190e-12 -1.352438e-12
33 -1.126135e-10 -1.308744e-10 -1.333577e-10 -1.263601e-10  ... -3.500525e-11 -3.438482e-11 -3.366325e-11 -3.285204e-11

[34 rows x 100 columns]
Saved Spectra to 375CueingContraSpec.csv file in present directory

Total running time of the script: ( 1 minutes 18.676 seconds)

Gallery generated by Sphinx-Gallery